湿地学院暑期国家级实践团队
  作者:陈姝毓  编辑:  审核:朱瑶  2025-09-21  浏览次数:20

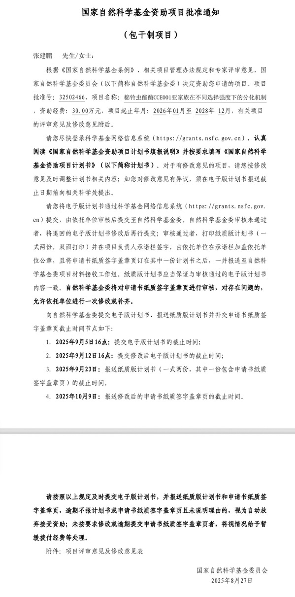
恭喜我院成功获批两项国家自然科学基金资助项目!这不仅是对我院科研团队专业能力与研究方向的高度认可,也为后续深化相关领域研究、助力学科发展奠定了坚实基础。

1.为深化“棉铃虫酯酶CCE001亚家族在不同选择强度下的分化机制”课题研究,我院暑期国家级社会实践团队在暑期期间,深入湿地周边棉田集中区域,通过实地监测棉铃虫种群动态、采集虫害样本、访谈种植农户与农技人员等方式,调研不同环境选择强度下棉铃虫的生存特征与危害情况,为后续解析酯酶CCE001亚家族分化机制积累一手数据,助力湿地农业生态系统虫害绿色防控技术创新。

2.为深化“虾蛄复眼色觉能力趋异演化的分子进化机制研究”课题研究,我院国家级暑期社会实践团队在暑期期间,深入沿海湿地、河口滩涂等虾蛄核心栖息地,通过实地采样、生境参数测定、复眼形态初步观测等方式,调研不同湿地环境下虾蛄的种群分布与生存适应特征,为后续解析其复眼色觉能力趋异演化的分子机制积累基础数据,助力湿地水生生物演化研究与生物多样性保护工作。

| 国家自然科学基金委 | 教育部 | 科技部 | 江苏省科技厅 | 江苏省教育厅 | 盐城市教育局 |
版权所有:kaiyun手机网页版登录入口湿地学院 地址:中国 江苏省盐城市希望大道南路2号 邮编:224007 技术支持:信息化建设与管理中心
Baidu
kaiyun官方体育登录入口官方正版